首先我想強調:只要我們願意理性思考,討論兩岸統一其實是可以跨越族群,跨越不同的成長背景,甚至跨越國籍的。
前言
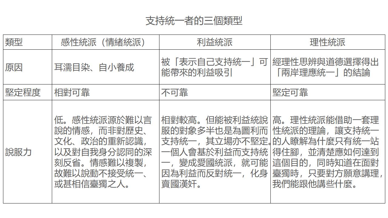
支持兩岸統一的人,可概分為三類:
(一)感性統派(或情緒統派)
這類人從小耳濡目染地長成一個中國人,他從未懷疑自己,天經地義就是中國人,也當然支持中國統一、當然愛國,不假思索。
但感性統派的基本問題是:不易說服別人。譬如,他就無法說服一個從小成長在「我是臺灣人,不是中國人」、「臺灣跟中國一邊一國」的環境下,耳濡目染、不假思索的情緒臺獨(或感性臺獨)。像現在的臺灣年輕人,從小經過「認識臺灣」、教改那套教科書的教育,基本上都認為兩岸一邊一國;他們生來就是獨派,是天經地義的情緒臺獨或獨臺。
(二)利益統派
這類人支持統一,是基於兩岸統一於己有利;他若去說服別人,至多是因為他認為統一對大家有利。其最典型的代表,就是旺中集團老闆蔡衍明。蔡原是獨派。他有一本別人執筆的傳記《口中之心》,提到他出身於深綠的臺獨家庭,父親受日本教育,後又曾遭國民黨稍微迫害過,所以從小他在家不准說國語,只能講閩南語,結果導致他國文成績非常差,高中升學考甚至幾乎是零分,因為作文題目看不懂。這樣一號人物赴陸做生意後發現,第一,大陸上的中國人並不會因為你是臺灣人就排擠你、覺得你是非我族類。這違反他從小被教育成大陸跟我們乃敵對民族的認知。另一件讓他訝異的,是中共的執政能力遠遠超出他在臺灣國民黨的反共教育下得到的印象。汶川地震時,蔡衍明人就在上海,親眼目睹了大陸官方如何組織救災。對照於自己熟悉的臺灣政府,他深感大陸政府執政能力、決策能力都非常強。再加上他在大陸做生意發了大財,躋身全臺首富,就開始覺得統一能讓他有了大樹的遮蔭,所以對臺灣也有利。
利益統派訴諸人的理性,然而利益統派也有問題:利益可以說服人,但不可靠;一個人會基於利益而支持統一,變成愛國統派,就可能因為利益而反對統一,化身賣國漢奸。
(三)理性統派
理性統派是經過反省的,反省我是誰?今天兩岸分裂分治的歷史脈絡是什麼?我在我所成長的社會所繼承的文化背景下,應該選擇接受哪些價值觀?這些價值觀是誰、在哪一個文化體系下提出來的?我跟這個文化母體的關係是如何?如果這些價值觀值得發揚光大、值得繼承,那麼政治上,我應該認同哪一個群體?經過類此的反省,然後得出兩岸理應統一的結論,這樣的人即是理性統派。由於理性統派是經過理性思辨與道德選擇的結果,所以理性統派既堅定、又能說服人。
綜上,感性統派相對可靠但不能說服人;利益統派相對具有說服力但不可靠;理性統派既可靠又能說服人。因此,我們不斷反思,希望能建構一套理性統派的理論,讓支持統一的人明確瞭解為什麼只有統一站得住腳,並清楚應如何達到這個目的,同時知道在面對不接受統一、甚或相信臺獨的那些人時,只要對方願意講理,我們能跟他講些什麼。

支持統一者可分為三個類型:感性統派、利益統派、理性統派。此三類人形成支持統一立場的原因大不相同,對支持統一的堅定程度及對他人的說服力存在高下之分。
法理統一
不管主張或反對臺獨,有關於法理臺獨的討論,早就已經汗牛充棟了。但當獨派從目標到路線、到分工、到眼前誰是敵人誰是朋友皆已講得清楚透徹的今天,統派多還止於清談、相濡以沫,甚至停留在技術性地對獨派謬說進行針鋒相對的即席演辯,而吾人至今竟未聽過法理統一論,可見統一的理論建構多麼落後、不足。下面就來談談法理統一論。
(一)統獨問題的四個層面
統獨問題可概分為四個層面來看:
1. 經濟層面,即物質利益──統獨造成我們物質利益上的利弊得失究竟如何?
2. 文化層面,即價值判斷。文化是一種價值,價值有高層次、低層次,有日常生活的、理念理想的。由文化層面看統獨問題,又可分成三個方面:
(1)道德價值──每一個文化體系都有一些核心的道德價值;我們覺得哪些道德價值是我們願意擁護、願意繼承的?
(2)歷史意識──我們自覺屬於哪一群體,跟哪一群體有著共同的歷史命運?
而道德價值加上歷史意識,就產生
(3)認同心理──我們選擇認同哪一群體,跟該群體屬於同一生命共同體?
3. 政治層面,又可分為兩個層次:
(1)國際環境──從地緣政治、國際政治來講,目前兩岸關係牽涉到哪些國際政治的行為者?這些國際政治的行為者對兩岸關係的發展有何看法、持什麼政策?
(2)兩岸關係──兩岸之間具體的政治面如何?譬如,從1949到1978年,兩岸之間長期處在內戰狀態。1978年以後,兩岸進入政治的對峙,軍事上則已無衝突。這就是迄今兩岸之間具體的政治面。
4. 法理層面,即正當性──兩岸關係怎樣的安排是最具正當性的?最高的正當性就是在法律體制下把它確立、承認下來,所以「正當性」legitimacy常被翻成「合法性」。但是「合法性」有時只是形式上的合法,實際在道德上不一定正當,而legitimacy的概念是有道德意味的,所以我比較喜歡譯為「正當性」。
討論統獨問題,大概要從以上四個層面去思考。其中最根本的層面,是文化層面。文化面的思考,是一種選擇,我們要選擇做什麼樣的人、「我」是誰?我說「我是中國人」,「我是中國人」的範圍多大?我說「我是臺灣人」,「我是臺灣人」的範圍又有多大?這個文化層面的選擇,是對道德價值的體會──你選擇繼承、宣揚什麼道德價值;是對歷史脈絡的認識──你跟哪一群人有著共同的歷史命運;最後,決定你認同誰。
經濟層面是最表層的問題,但也很重要。子曰:「君子喻於義,小人喻於利」。文化層面是君子在談的;在文化上思考統獨問題,統獨的選擇就變成是個道德的選擇──不是統一對誰好不好,而是統一是對還是錯、統一應不應該。但在一個社會裡,小人乃多數,所以統一要有前途,經濟面就很重要,必須讓大多數的小人也願意支持統一。
經濟層面的選擇,是統一對我們有沒有好處。政治層面,則是統一可不可能,或者統一的實際安排要如何。
法理層面則是最徹底的。不論你主張什麼樣的兩岸關係,最後一定要落實成法理的主張,要在法律制度上確定下來。所以一個完整的統一理論,必定有法理這一面。但是一般在談統一時,很少提及這個層面。
(二)法理統一論有現實依據
同樣地,完整的臺獨理論也必有法理臺獨這一面,所以我說:終極的、徹底的臺獨,是法理臺獨。而臺獨派早已做到這一點了。主權是國家的法律資格;法理臺獨最簡單的定義,就是主張海峽兩岸每一邊各都有成為國家的資格,於是主張兩岸各有主權,一邊一國,這就是法理臺獨。
相對於法理臺獨,我們當然應該建立一個法理統一論。實際上,按照現實已經存在、至少理論上有效的兩岸憲法及法制,法理統一是有依據的,法理臺獨則違憲違法。但現在臺灣積非成是,法理臺獨變成理所當然,統一的理論建構反倒落後非常多,就連法理依據已現實存在於兩岸憲法、法制中的法理統一論,居然都很少人談。
(三)法理問題:主權vs.治權
1. 主權vs.治權:
統獨的法理問題,基本上就是兩個層次的問題,一是主權、即國家層次,一是治權、即政府層次。主權,指在多大範圍的領域內應該視為一個國家,這個國家應該對內有共同的政治體系,對外跟其他主權國家處於平等的地位。主權是國家層次的問題,主權的範圍就是國家領土的範圍。治權,指在這個主權範圍內,由哪一個、或哪一套政府,來代表這個主權體行使治權。治權是政府層次的問題。
於是對於一個新興國家的承認,就可區分為兩種:一是國家承認,承認該政治體跟其他國家一樣,是平等的、主權獨立的國家;一是政府承認,承認現存於該國內的某一政權、也就是某一治權,是代表該國的唯一合法政府。主權是個法律概念,我們承認一國領域內的人民,不論其如何組織政權、怎樣建構國家,他們有一個最高的立法權(制憲權),此即國家承認。至於該主權由誰來行使,就看他們的政府是什麼。
國際法上,國家承認不能撤銷,政府承認則可。撤銷國家承認有何不可?第一次波灣戰爭,就是伊拉克撤銷對科威特的國家承認,宣布科威特屬於我伊拉克的領土,於是伊拉克揮軍進占科威特,滅了科威特。換言之,如果國家承認可以撤銷,國際上就沒有侵略之謂了。
但政府承認可以撤銷。通常一國的政府要能取得他國承認其為代表該國的唯一合法政權,也就是中央政府,它起碼要能對該國領土範圍實行有效統治。倘若該國發生內戰,而原政府的有效統治被動搖了,相關的政府承認便可能改變,甚至被換掉。
這方面最好的例子,就發生在中國。1949年國民黨被打到偏安臺灣,中華人民共和國政府在北京成立。這是另一政府,不是另一國家(對此很多人都搞錯),因為只有國號變更了,國家並未改變。所以聯合國裡面,從來就不存在承認不承認中國的問題(別忘了中國還是聯合國的創始會員國),而僅存在中國代表權的問題──由哪一個政府來代表中國。中國代表權之爭,從1949年爭到1971年10月25日聯合國大會,第26屆聯大作出2758號決議案,決議把蔣介石政府的代表從聯合國大會及所有聯合國次級組織裡驅逐出去。亦即,就聯合國的立場而言,中國作為一個國家,從來未曾退出聯合國,但是由哪一個治權來代表中國,在1971年10月25日有過一次改變:此前,代表全中國參與聯合國的是主張中國國號為中華民國的臺北政府;此後,則改由主張中國國號為中華人民共和國的北京政府來代表。
既然中華民國是中國的一個國號,臺灣是中國的一部份,中華民國、臺灣何時退出過聯合國?都從來沒有;退出的只是臺北派出的中國代表──臺北的中華民國政府既已不被承認為代表中國的合法政府,於是其代表被趕走,改由北京的代表取代。
因此,在臺灣的中國人若要爭取參加聯合國,其實很簡單:去跟北京談,把兩岸的政治關係理順。理順之後當然就可共組代表團,習近平絕不會反對。
我們在思考統獨的法理問題時,就是要思考這兩個層次的問題──主權是國家層次,治權是政府層次。然後,對於這兩個層次的問題,又有法理判斷與事實判斷兩個層次。比方說,一個領域裡面主權是否存在,其主權範圍有多大;以及代表該主權或者行使該主權的唯一合法政府是誰,是法理問題。而法理問題,即是正當性的問題──這個領域能否正當地存在一個國家,我們是否承認它為正當存在的國家?例如,巴勒斯坦到底是不是個國家,就有正當性的問題,以色列至今還認為其不正當。如果承認了巴勒斯坦的主權,那麼在這個主權範圍內,哪一個政府是唯一合法政府,也是個正當性的問題──唯一合法政府,就是唯一具有統治正當性的政府。而凡是講正當性,都是法理的問題;所以,法理問題就是價值判斷的問題。
但是,法理判斷(價值判斷)與事實判斷是兩回事,思考統獨議題時要能區分二者的性質。價值判斷,是判斷一件事實、一個主張究竟是對是錯、是否正當。事實判斷,是判斷一個主張、一個政權是否真的存在;現實上存在就存在,沒什麼好爭論。所以,現實上存在哪些主權主張,現實上存在什麼有效統治的政府…,是事實判斷,與法理判斷不同。
一個正常的國家,其主權與治權通常是相符的──主權範圍有多大,治權實際有效統治的範圍就應該有多大;主權不可分割,所以其治權應該也只有一個。而所謂治權只有一個,不表示它必定是單一制的政府,也可以是聯邦制、一國兩制、一國多制,甚至可以搞特區、或任何能想像出來的制度;只要最終它有一個最高的決策機制,而這個最高的決策機制,在該主權範圍內大家都認為其合法、正當,它就是一個國家。也就是說,一個正常的國家基本上就是一套政府,一套政府裡面可以有具體形式不同的政府機構,但是它的最高決策機構或決策機制只有一個。
現在臺海兩岸或中國的現狀,則是主權跟治權不符──主權只有一個,因為中國只有一個;但治權有兩個。治權不同,即主張代表主權的政府不同,於是對於如何實踐主權的主張也不一樣。結果,就是一中各表。
2. 兩岸「主權vs.治權」關係兩階段:
兩岸對於主權跟治權的態度,迄今經過下面兩個階段的演變。但在說明以前,容我先解釋幾個概念:「承認」指的是法理上的承認,即法理上承認其為正當;「不否認」表示事實承認,即事實上我願意正視你的存在,也願意尊重你的存在是長期狀態。為什麼用這兩個詞彙?沒辦法,因為馬英九已經這樣用了。
馬英九喜歡說:兩岸之間「互不承認主權,互不否認治權」。「互不承認主權」,就是雙方不在法理上承認對方擁有主權。正因為主權是國家的法律資格,一個國家只有一個主權,一國的主權必須是統一的,所以兩岸當然互相不能承認對方擁有主權,並且雙方都要堅持其所主張的主權範圍涵蓋對方;如果我們既承認自己所在是中華民國,又承認中華人民共和國擁有主權,等於我們中華民國放棄中國大陸的領土,彼此是兩個主權,於是中國大陸就脫離中華民國獨立、中國就分裂了;反之亦然。所以,不僅大陸不會承認臺灣擁有主權,如果臺灣想承認大陸有其主權,習近平一定不會高興,因為這樣就是搞臺獨。但是「互不否認治權」,就是互相不否認對方的治權是事實存在的。因為我接受你現實上存在,而且尊重你的存在是長期性的,不打算去推翻你、消滅你,所以我必須跟你打交道。目前的現狀,就是馬英九說的兩岸「互不承認主權,互不否認治權」。
往前推,則有另一個階段──1949到1978年,基本上是軍事內亂狀態,兩岸之間「互不承認主權,互相否認治權」。「互不承認主權」是當然的,因為一國只有一個主權,雙方都主張兩岸同屬一個中國,所以不能承認對方的主權;「互相否認治權」,是互相都認為對方治權不合法、不正當。例如,臺灣講「漢賊不兩立」,「我們要反攻大陸,消滅萬惡共匪,解救苦難同胞」;大陸一樣也要消滅「蔣匪」「蔣幫」,要解救苦難的臺灣同胞。這樣互相否認對方的治權,不是否認對方治權的事實存在,而是否認其正當性,即,兩岸雖然同屬一中,但堅持我這邊獨占治權,所以「漢賊不兩立」。
1979年開始,內戰軍事衝突停止,但政治對立持續,於是進到前述馬英九常講的兩岸「互不承認主權,互不否認治權」──兩岸同屬一中,事實承認對方治權的長期存在。兩岸的法理關係,現階段就是如此。
3. 至於兩岸法理關係的未來可能走向,則從邏輯上來講有三種。第一種,就是臺獨:主權割裂變成兩個,互相承認主權,也互相承認治權(法理層次上彼此承認對方具有主權,也承認對方是其主權範圍內的唯一合法政府)。此即臺獨派的理想,法理臺獨想做到的事;然後,臺獨派說,接著兩岸就可做為兄弟之邦繼續和睦相處了。
兩岸法理關係要最終確定下來,臺獨之外,第二種就是統一:主權跟治權通通統一,在法理上與事實上都實現一中,主權只有一個,治權也只有一套。這一套底下,可以有兩個不同層級的政府,中央政府擺在臺北,大陸做為大的特區,或者中央政府擺在北京,臺灣做為特區,無論怎麼安排皆可,但總之,只能有一個中央政府。
照理說,兩岸法理關係的未來可能走向,應該只有以上臺獨或統一這兩種。但是馬英九硬是掰出了第三種,獨臺。馬英九希望從現在的「互不承認主權,互不否認治權」,改變成「互不否認主權,互相承認治權」。互不否認是事實承認,互相承認是法理承認。亦即,馬英九希望兩岸之間的關係,最後落實到互相承認對方的治權在對方的領域內是合法的、具正當性的,比如說,雙方可以簽訂一些協約、互相承認對方的官銜等等,來承認對方治權的正當性;而主權上,雖然不承認對方是主權獨立的國家,但也不否認,即不再提兩岸同屬一中,然而也不提兩中。這等於在事實上承認對方是一個主權國家,也讓對方事實上承認臺灣是個主權國家,不再去挑戰、不再去否認雙方有主權;而在法理上,承認雙方的治權是合法的。因為,儘管馬英九沒講我要獨立(要獨立就是互相承認主權),只是不統,但是統一既然不再是目標,實際上就是互不否認主權,就是承認對方為主權獨立的國家。而在不統的前提下,還簽屬軍事互信機制和平協議,就是互相承認對方治權的正當性或合法性了。此即馬英九的目標。
實際上,這就是馬英九要搞的中華民國模式的法理臺獨,因為他把兩岸分裂的現狀制度化、長期化、常態化。不過,馬英九這位獨臺派所創造出來的選項也只會是過渡性的;如果這一步能做到,下一步一定是臺獨,不會是統一。因為互不否認主權不會是長期狀態,而從互不否認主權走向互相接受主權統一又不可能,因此,互不否認主權的下一步,最後穩定下來一定還是要互相承認主權的。
所以,獨臺其實是臺獨的兄弟;獨臺向來都是遮掩臺獨、而實際上並不反對臺獨的。臺灣的獨臺們反對臺獨最神奇的一個理由,就是:我們一旦主張獨立,大陸就要來打我們了。換句話說,如果大陸不打,我們是可以、或者說是應該獨立的。在道德上,馬英九從來不認為獨立是錯的,但在技術上,他不主張臺獨。此所以馬英九一直說,在兩岸關係裡他要以臺灣為主,對人民有利。藍、綠兩陣營從來就是一體的,他們分進合擊,各自扮演白臉黑臉,而最終的目標絕非統一。馬英九當政才七年,臺灣綠化的程度,已遠遠超過前面阿扁的八年、加上之前的李登輝;馬英九當政對臺獨的貢獻,甚至超過臺獨派自己親自當政的結果。而這樣一號人物,竟有人認為他是統派,持終極統一論!(待續)











